★因公司发展需要招聘以下岗位: 1、业务员1名,需要有纸箱行业经验 2、业务助理,主要负责客户打样送样工作 3、印刷机长1名,熟悉科盛隆新辛机,四色带开槽 4、纸箱仓管员1名,懂电脑,会使用手动或者电动叉车 5、手动打钉机长1名,计件制 本公司货源充足、稳定。包吃住买社保,欢迎加微信联系或推荐朋友! 地址:中山市小榄镇盛丰联宝北路3号 联系人: 18948851037(微信同号) ★杭州永晶科技有限公司
公司因扩大生产需要诚招以下岗位: 一、招开机副手1名,40岁以下,没做过可以学,保底6500加超产工资,实际工资7500至80000元,包吃包住,宿舍有空调、网络、独立卫生间,须做过纸板厂抱车跟线工作。 二、招纸箱部普工一名,8小时长白班,具体面议。 二、招自带7.8米以上的厢式货车司机3名(自带装卸工,需家人),积极肯干,多劳多得,年薪在30W以上。欢迎想拿稳定高收入的司机朋友加入到我们公司的承运团队,实现互利共赢;有意请电话联系咨询了解详情。 地点:杭州市临安区板桥镇花戏村余家桥头28号。 联系人:米先生:13867429891
★峨眉山恒利彩印包装有限公司 招聘岗位:烫金机手, 临时工,工期大概20天左右,薪资面议,做完结账。 联系人:邹女士 联系电话:13700934194 公司地址:四川省峨眉山市符溪镇金丰路东段9号 ★鑫荣兴科技(惠州)有限公司
招聘岗位: 1、河北机双色带开槽印刷师傅 岗位要求:工作认真负责,有品质意识/可上夜班 机器型号:河北机 薪资待遇:7500-9500 2、打钉师傅 熟手,对工作认真负责任,有团队合作意识 公司地址:广东省惠州市惠阳秋长茶园 联系方式:19007529910 ★四川港大工贸有限公司
招聘:一、生产线主管1名,年龄28-45岁,薪资:12000-18000 1、3年以上2.5米及以上幅宽高速瓦楞纸板生产线管理经验,熟悉高速瓦楞纸板线的操作逻辑与工艺特性及设备的日常维护与保养。 2、专业能力:精通京山线湿部操作、干段换单、单面机楞型切换等核心工序,能独立解决粘合不良、纸板平整度等常见生产故障;具备基础数据分析能力,可通过生产数据优化工艺参数,具备DCS 智能控制系统实操经验。 3、管理素养:具备卓越的班组管理能力,精通技能培训、考核与激励体系搭建,擅长打造高执行力生产团队;能够高效统筹协调产线资源,思维敏捷,可快速响应生产计划变更、设备突发故障等紧急场景;具备出色的团队凝聚力塑造能力与跨部门协同沟通技巧,保障产线稳定高效运行。 4、其他要求:身体健康能适应倒班,无不良职业记录,具备强烈的责任心与成本、质量意识。 二、坑机、糊机机长各2名 1、年龄:25-45岁; 2、1年以上高速生产线机机长工作经验; 3、工作责任心强、勤劳、细心,具备良好的沟通能力和班组带领能力。 节假日有福利。公司提供住宿和餐补。待遇面议 公司地址:四川省乐山市夹江县 联系人:吴女士 电话:13881354172 ★上海昇振实业有限公司
招聘:1、水墨高速印刷机长 岗位要求:25-55岁身体健康,有团队精神 ,3年以上工作经验,全能者优先 机器型号:三色水印带圆模印刷机 薪资待遇:8k-1W可谈 2、模切工(最好会半自动) (最好会半自动) 岗位要求:25-55岁身体健康,有团队精神 ,3年以上工作经验,全能者优先 机器型号:半自动模切机是1500带二次定位 薪资待遇:8k-1W可谈 公司地址:上海市宝山区罗店镇苗圃路 企业电话: 13472784256 ★湖南大吉环保印务科技有限公司
招聘:1、机修主管 10000 - 12000 元/月 有丰富的纸板、纸箱生产设备维修保养经验,执行力与动手能力强,持有效电工证与焊工证,十年以上同行相同岗位工作经历 2、高宝副手 薪资:7000-9000/月 购买社保 提供食宿 3、模切机长(平模/圆模) 7000 - 10000 元/月 4、粘箱机长 5、裱纸机长 7000 - 9000 元/月 6、水印机长(台一与品龙机+联动线)年后到岗 公司地址:湖南省浏阳市省级农业科技园 联系人:黄总 企业电话: 17700573555 ★绍兴合兴包装招印刷学徒男工/副手/聋哑听力残疾人具体如下:
1)招印刷学徒男工/副手2名,学徒男工月工资5000至8000元以上,培养后能胜任机长岗位的月工资9000至10000元以上。要求:男性,48岁以下,无工作经验能吃苦的也可以,有晋升空间,有纸箱厂印刷工作经验的优先录用。 2)招聋哑听力残疾工5名,要求:男56/女45岁以下,聋哑听力人要认识字能沟通,有劳动能力和残疾证。聋哑普工月工资4500至7000元以上,有纸箱厂工作经验的人员优先录用; 3)入职员工公司提供免费工作餐,安排住宿,入职办理社保医保五险。享受公司各项节日福利,每月20日准时发放薪资。 上班报名地址:浙江绍兴市上虞区崧厦工业区百崧路897号本公司行政大楼一楼人事部报名。人事部联系电话15158226910(微信同号) ★长兴恒通彩印包装有限公司
招聘:装车工 3名 工作地址:浙江省湖州市长兴县煤山镇访贤村 联系人:程总 15858161590(直接电联或来厂区看,不用加微信) 其他:长白班7:00-17:00(下班具体看排单),公司缴纳五险一金,餐补,月休保底2天。 ★泰国安中亿环保科技有限公司
招聘岗位: 1、中控刀头机长(急聘) 2、糊机机长(急聘) 3、瓦线机长(急聘) 4、纸板业务员(急聘) 5、跟单主管(急聘) 6、PMC及主管(急聘) 7、原纸仓库(急聘) 8、储仓主管(急聘) 联系人:陈小姐 联系电话:13728330565 地址:泰国春武里府 我司急聘以上人员,年前年后到岗均可,薪资福利待遇优厚,公司每月5日发放上月工资,办理工作签证才出发泰国,享有带薪探亲假期,公司包往返机票 ★天津国逸包装有限公司
招聘: 1、模切机机长、副手 2、坑机机长 要求:年龄不超过45岁,身体健康,有较好的沟通能力 和团队意识,吃苦耐劳,工资面议。 公司福利:五险一金 生日礼品 空调宿舍 包食宿 公司地址: 天津蓟州区 开发区 电话:刘先生 13752293266微信同号 ★有余包装东莞有限公司诚聘以下职位精英人才:
1、印刷机长:2名,25-50岁,计件,保底9000-10000,综合工资9000-12000(上不封顶))五年以上纸箱厂自动水墨印刷机机长工作经验(开过上海鼎龙台湾链铁\东方机优先),包食宿,两班倒. 2、印刷普工:1名,男,18-50岁,负责上纸,简单易学,两班倒,综合工资5000-6500. 3、全自动啤机机位:2名,男,20-52岁,两班倒,计件,综合工资9000-13000,有纸箱旭恒或信川机经验优先 4.半自动粘普工:4名,男,18-52岁,两班倒,负责打包装,计件,综合工资5000-6000元 5.自动粘箱机位:1名,20-50岁,男,二年以上纸箱厂自动粘箱机操作经验(有上海嘉艺或日本押谷机优先),综合工资8000-10000. 6.手啤机长:1名,男,18-50岁,两班倒,三年以上纸箱厂手啤工作经验,8000-9000. 8.全自动啤机机位:1名,20-50岁,男,有二年以信川自动啤操作经验,计时,综合工资8000-9000 福利待遇:免费提供食宿,高温补贴200元/月(6-10月),节假日发放礼品,春节回家员工享有车费补助,全勤奖:普工100元/月,机长150元/月;工龄奖:普工做满一年40元,最高200元;机长做满一年60元,最高300元。宿舍装有空调,WiFi。每月15日薪资准时发放,并由银行代发,有意者请致电: 89950000-8218 13544297081李小姐 (微信同号) 地址:广东省东莞市望牛墩镇朱平沙工业区乘车路线:在东莞总站乘坐623路公交至朱平沙工业区路口站下车即可 ★招纸箱后工序机修电工一名,有意者联系13924800906(微信同号)
★浙江哲韵智能科技有限公司
招聘:刀头机长,糊机机长 地址:浙江嘉兴桐乡市高桥街道高桥大道1855号 联系人:姚女士 13757393688
★浙江东恒包装科技有限公司 招聘: 岗位:抱车司机 人数:1人 要求55岁以内,有抱车及叉车证,服从工作安排,沟通能力强。 联系电话:唐女士13282586882 地址:浙江省温州市文成县黄坦镇 ★长兴林丰外贸包装有限公司
招聘:全自动纸箱裱纸机长男2名,年龄30-50周岁以内,要求有五年以上工作经验优先录用。招聘纸箱包装图纸设计师2名男女不限,年龄30-48周岁以内,要求有五年以上工作经验优先录用。 工资面议;社保、年终奖、团建、生日福利。 以上人员需能吃苦耐劳,服从安排,工作责任心强有较强的团队意识。 地址:浙江长兴 朱女士:15257207890 ★招聘:全自动纸箱裱纸机长男2名,年龄30-50周岁以内,要求有五年以上工作经验优先录用。招聘纸箱包装图纸设计师2名男女不限,年龄30-48周岁以内,要求有五年以上工作经验优先录用。 工资面议;社保、年终奖、团建、生日福利。
以上人员需能吃苦耐劳,服从安排,工作责任心强有较强的团队意识。 地址:浙江长兴 朱女士:15257207890
★浙江宏印智造包装有限公司 招聘:抱车司机,1名,10000-13000元/月,55周岁内,两班倒,二年以上跟线抱车工作经验。 公司地址:温州瓯江口新区灵展路1038号 联系人:宋先生 企业电话: 18958864370
★中山国艺纸品包装印刷有限公司 招兵买马 1.印刷机长(保底7500-8500元/月,年龄28-50岁),要求印刷技术好 2.拼版师(保底4500元/月);男女不限,18-45岁,有经验最佳 3.普工(3500-4500元/月),限男性,24-50岁,要求吃苦耐劳 以上岗位上班时间8点-8点,月休息2天,提供食宿 以上有意咨询13923303148 公司地址:中山民众
★昆山华硕包装材料有限公司
招聘岗位:模切师傅 岗位要求:有2年以上模切经验 机器型号:手动模切机 薪资待遇:8000-9500 公司地址:昆山市周庄镇云龙路102号 联系方式:15062608891
★诚聘:纸箱生产厂长1名,男性,50岁以内,中专及以上文化,具备很强的订单安排沟通协调能力和团队协作能力,能有效的完成生产指标和损耗指标,有5年以上瓦楞纸箱、彩箱、展示箱包装印刷厂团队管理经验,精通印刷机及后道纸箱设备原理及操作技术,薪资:1.5万元/月; 联系方式:15867270087 联系人:叶总 公司地址:浙江省宁波市镇海区通和东路168号 ★天津鼎鑫包装制品有限公司
招聘岗位: 1、印刷工1人 岗位要求:从事印刷纸箱行业多年,能吃苦耐劳,学习能力强,,有责任心 薪资待遇:7500 - 8500 元/月 2、模切工1人,工资面议 公司地址:天津市静海区杨成庄乡砖垛四街 联系方式:王先生15222359879
★江门和乐实业有限公司 招聘岗位: 1、打钉师傅 岗位要求:有责任心,身体健康,有团队合作精神,要有打钉经验 机器型号:双伺服推板钉箱机1200型 薪资待遇:面谈 2、印刷副手 岗位要求:有责任心,身体健康,有团队合作精神,要有打钉经验 机器型号:河北胜利水墨瓦楞纸板三色印刷机 薪资待遇:面谈 公司地址:广东省鹤山市雅瑶镇朝阳工业区 联系方式:0750-8283071 ★海博瑞(四川)智能包装有限公司
招聘: 1、糊机机长 7000 - 8000 元/月 2.5米协旭,保底7-8千。白班,车间12小时,新厂不忙6点下班 2、坑机机长 2.5米协旭。保底7-8千,包吃住单间,新厂不忙白班 3、2.5米协旭纸板线坑机机长 2.5米协旭,保底7-8千。白班,车间12小时,新厂不忙6点下班 4、销售员 有驾照,3千底薪+提成油补可包吃住 公司地址:四川省巴中市平昌县经济开发区 联系电话:19882202999 ★安徽广源包装有限公司
招聘: 1、采购 5000 - 6000 元/月 2、机修 8000 - 10000 元/月 3、提手机机长 5000 - 8000 元/月 4、机修电工 8000 - 10000 元/月 5、设备经理 10000 - 13000 元/月 6、品质经理(温州) 10000 - 12000 元/月 7、纸板线线长 8000 - 12000 元/月 公司地址:安徽新芜经济开发区朝阳路5号 联系人:鲁女士 企业电话: 18155393477
★辑美环保包装科技(泰国)有限公司 招聘岗位:纸板线主管、粘箱机长/打钉机长 联系人:HR 联系电话:0592-6278920(国内总部) 工作地址:泰国巴真府304工业园 国内总部地址:福建省厦门市翔安区 ★山东叶华纸制品包装有限公司
招聘: 一、彩印生产总监 22000 - 25000 元/月 1.年龄45周岁以内,大专及以上学历,有同行业五年及以上管理经验; 2.工作认真,有责任心,沟通能力强,能承受一定的工作压力。 职位福利:五险一金、绩效奖金、年终分红、全勤奖、包吃、包住、带薪年假、节日福利 二、彩印生产经理 12000 - 16000 元/月 1、年龄45岁以内,有同行业3年以上管理经验; 2、工作认真负责,沟通协调能力强,抗压能力强。 三、彩印烫金机长 9000 - 11000 元/月 1、2年以上烫金机操作经验,熟悉恒温、液压或数控烫金设备。 2、了解常见烫金材料特性及适配工艺。 3、能识读生产图纸,使用卡尺、色差仪等工具 四、小森五色印刷机长 9000 - 12000 元/月 1、 年龄40岁有相关纸箱厂印刷技术的工作经验者优先考虑。 2、 身体健康,工作认真,有责任心,不怕吃苦者 五、彩印班长 10000 - 13000 元/月 1、年龄45以内,有胶印主管岗位工作经历; 2、有责任心,组织协议能力强。 六、彩印覆膜机长 8000 - 10000 元/月 经验:3年以上彩印纸箱覆膜机独立操作经验。 技能:精通覆膜机操作与工艺,能快速判断和解决质量问题。 素质:责任心强,注重细节,具备良好的质量意识、安全意识和团队精神 七、模切机长(旭恒1650) 9000 - 12000 元/月 1.年龄40周岁以内,有两年以上模切设备机长作业经验; 2.熟悉设备、生产工艺及质量管控要点,执行力及配合意识强; 3.能吃苦耐劳,工作认真负责,适应两班倒。 八、模切+后道管理 9000 - 11000 元/月 1.年龄40周岁以内,有两年以上模切设备机长作业经验; 2.熟悉设备、生产工艺及质量管控要点,执行力及配合意识强; 3.能吃苦耐劳,工作认真负责,适应两班倒。 公司地址:山东省济南市商河县经济开发区汇源街37号 联系人:王老师 企业电话: 18354151818 ★美盈森
招聘岗位: 1、生产经理 薪资:15000-18000元 2、厂长 薪资:25000-40000 联系人:邓先生 联系电话:19918759985/13682530146 公司地址:深圳市光明新区新陂头美盈森公司 ★本公司在惠州沥林镇,跟东莞谢岗镇交界,招纸箱业务经理,业务员数名,纸箱品质组长一名,品管2名,送货员2名,纸板业务员2名,纸板营业部排单员一名,跟单员一名,联系电话13392004188黄生
★

★宁波日和新材料有限公司
招聘:纸板销售、装卸工、纸板检验、链条机、总控、流水线操作工、链条机机长、纸板品检、装订粘箱、单面机机长/印刷机长 公司地址:浙江省宁波市鄞州区姜山镇明曙路1002号 联系人:林女士 企业电话: 0574-88079026 ★山东融泰包装有限公司
1、诚聘联动线印刷机长2名。 薪资8000-15000要求行业至少三年以上工作经验。 要求行业至少三年以上工作经验。薪资:8500-9500元 2、生产线糊机机长1名。要求行业至少三年以上工作经验。薪资:8500-9500元 非诚勿扰! 联系方式:18553435666 18596253911 ????地址:德州市临邑县宏泰大街619号(金德管业对过)非诚勿扰! ★浙江安誉升科技有限公司
招聘:刀头、仓库主管、抱车工、生产副总、模切机长、开槽机长、坑机机长、糊机机长、纸板开机副手、仓库液压车拉货、抬板工 公司地址:浙江省湖州市安吉县天子湖镇现代工业区 联系人:张女士 企业电话: 15381286907 ★绍兴越特包装有限公司
招聘:1、销售业务专员 工资保底加1%提成,有板片纸箱销售经验者优先 2、糊机机长 2名 包吃,住宿补贴,提供社保,薪资待遇9000以上。详情电话联系或面谈 3、坑机机长 工资保底9000元/月,包工作餐,住宿补贴,提供社保,其他待遇详情电话联系 公司地址:浙江省绍兴市柯桥区马鞍街道大鱼纸业 联系人:孙女士 企业电话: 18658526327 ★东莞市科信达智能包装科技有限公司 因订单量增加、公司增设、计划主管、客服主管、跟单、品质工程师、印刷机长、钉机机长各一名、有相关工作经验、有意者联系15889317106
★广德顺利包装有限公司
因业务需要招聘以下人员; 1、水墨印刷(链条机)师傅2名,(男50岁以下)。 2、模切机(老虎机)师傅1名,(男、女不限55岁以下)。 以上要求:对工作有责任心,好沟通,服从管理。半桶水勿扰,薪资电话联系 公司在安徽省、宣城市广德市 联系电话:13685830318徐先生
★四川省恒晟包装印务有限公司 招聘 一、BHS纸板生产线机长 薪资:面议 联系人:仲总18626253802 任职要求: 1、40岁以内,有3年及以上 BHS、协旭操作经验; 2、熟悉设备、生产工艺及质量管理要点能力,具有较强的执行能力及团队意识; 3、条件优秀可放宽岗位要求及薪资待遇;工作认真、积极负责。 二、BHS纸板生产线副手 薪资:面议 联系人:仲总18626253802 任职要求: 1、熟悉纸板生产线及操作流程(可接受学徒,不熟悉有专业师傅带); 2、年龄 40岁以下(条件优秀可放宽岗位要求及薪资待遇)。 3、有较强的执行能力及团队意识;工作认真、积极负责; 三、抱车司机:1名 薪资:面议 联系人:张经理18190916313 任职要求: 1、持包车证; 2、能接受夜班,年龄 45岁以下; 3、工作认真、积极负责; 4、条件优秀可放宽岗位要求及薪资待遇。 四、理货发货:2名 薪资:面议 联系人:张经理18190916313 任职要求: 1、能接受夜班,年龄 45岁以下;(条件优秀可放宽岗位要求) 2、工作认真、积极负责;服从领导安排、管理 五、普工:5名 4000-5000元 联系人:仲 总18626253802 任职要求: 1、55岁以下; 2、能使用倒班。 六、电动轨道车:1名 4000-5000元 联系人:张经理18980672723 任职要求: 1、55岁以下: 2、能使用倒班 福利: 1、社会保障,按照国家要求购买社保。 2、餐饮住宿,公司内部设有员工食堂,外籍者免费提供住宿(夫妻房、配空调、淋浴房)。 3、福利津贴:全勤奖+餐费补贴+工龄奖金+每月评优奖+介绍奖 4、以上岗位能适应夜班;月休 2-3天。 5、联系人:张先生:18200347741 李女士:17380626658 6、工作地址:四川省成都市大邑县工业园区兴业一路6号 ★东莞市龙腾实业有限公司
招聘:1、粘箱机机长 6000 - 9000 元/月 要有粘箱机机长经验 2、高速水墨印刷机机长 7500 - 9000 元/月 有高速水墨印刷机长经验 3、上纸员 4500 - 5500 元/月 无任何要求,愿意你就来 4、印刷副手 5000 - 7000 元/月 无工作经验要求,能接受两班倒 5、糊箱机副手 5000 - 7000 元/月 无工作经验要求,有师傅带教,接受两班倒 公司地址:东莞市麻涌镇水乡大道41号 联系人:刘小姐 企业电话: 13433659882 ★浙江欣莱科包装科技股份有限公司
招聘:1、储运部下单员 4000 - 6000 元/月 两班倒。懂电脑,工作认真仔细,公司提供免费工作餐,有宿舍(宿舍安装空调、热水、独立卫生间),外宿补贴,春节假期往返路费补贴等 2、品管 要求工作认真仔细,身体健康 工作经验3年及以上 年龄45岁以内 公司地址:浙江省嘉兴市海盐县沈荡镇镇北路88号 联系人:沈先生 企业电话: 13819065420 ★深圳市万利兴纸品包装有限公司
招聘:生产主管、印刷副手、生产经理或生产厂长、品质主管、高速机印刷师傅、纸箱跟单、四色/双色高速机长、送货员 公司地址:广东省深圳市宝安区燕罗街道洪桥头社区乔山尾工业园C栋 联系人:王小姐 企业电话: 18948173914 ★

★湖北省宇兴环保科技有限公司
招聘:计划排程主管 1)男女不限,35至45岁,大专文化或印刷工程毕业;必须在大型包装厂同岗职称3年以上,年产值超5个亿。 2)熟悉紙板线、紙箱、彩箱工艺行业调度标准及损耗控制。 3)精通纸箱/纸板生产全流程(原纸采购、瓦楞成型、印刷、模切/粘箱、打包出库),熟悉各类纸箱工艺参数与设备产能特性; 4)具备订单优先级排序、急单插单处理、产能负荷平衡的实战经验,能解决生产排程中的工艺冲突、交期延误问题; 5)有纸箱厂ERP/MES系统操作经验(如企望包装行业版),能通过系统实现排程数字化管理优先。 6)熟悉纸箱行业特性(订单多批量小、工艺多样、客户交期紧),能灵活调整排程策略,适配行业生产需求。 7)善于时控现场监督进度、停工待料、异常的跟催协调与汇報。 8)沟通能力强,责任性强,有担当,良好的工作作风与职业道德。公司地址:荆州区九阳大道新垸临港工业园(九阳大道南段,下荆江大堤500米即到) 联系方式:张先生 13545661346 ★东莞市时空箱联有限公司
1、诚聘:单色带开槽印刷师傅(印刷单不多,主开槽)1名 内容:熟练操作河北单色开槽印刷机(主开槽),精通开机调试、油墨配比、开槽尺寸校准,3年以上纸箱行业河北机操作经验 要求:45岁以下 薪资:面议 联系电话: 15916868920 地址:东莞清溪 2、诚聘:薄刀分纸机师傅1名 内容:熟练操作薄刀分纸机,3年以上纸箱行业机器操作经验,会啤机的优先。 要求:45岁以下 联系电话: 15916868920 薪资:面议 地址:东莞清溪 3、诚聘:普工数名 内容:纸箱厂流水线上打包,拆纸,捡纸,上纸等。 薪资:月综合4500-6000 待遇:包吃住,宿舍带空调热水器 要求: 52岁以下 联系电话: 15916868920
★佛山市俊联纸品有限公司 招聘一名短视频运营,男女不限,要求3年以上工作经验,薪资面议,有意请联系13630083828(微信同号)
★裕晖包装制品有限公司 招聘:印刷、打钉、开槽分纸 公司地址:广东省佛山市广东省佛山市顺德区勒流街道政和南路六号 联系人:张先生 企业电话: 13631501075 ★中山市富文包装有限公司
诚聘: 1.业务跟单两名,男女不限,年龄25-45岁。 2.普工多名,男性,年龄25-45岁。 有意者请电13318287818 ★重庆明宏玖大包装有限公司
招聘: 1、纸板线坑机机长 8000+ 包吃包住,要买社保. 要求有高速线独立开机经验,懂数字化设备操作 2、单瓦线开机机长 保底7000+ 包吃包住,要买社保. 要求有高速线独立开机经验,懂数字化设备操作 3、纸箱工艺设计师 9000+包吃包住,要买社保。要求懂算价,能根据产品设计箱型以及纸箱图案设计。 4、纸箱糊盒机机长 6500+计件 包吃包住,要买社保 5、粘钉一体机机长 6500+计件 包吃包住,要买社保,要求有3年以上操作经验 6、纸板品管保底7500+ 包吃包住,要买社保。要求懂纸板、纸箱全套制程检测流程,有多年工作经验,会写报表。 7、纸箱普工,计件工资,多劳多得,包吃包住,购买社保 公司地址:重庆市合川区土场镇袁河坝路13号 企业电话: 15111896736 13436163716 ★杭州燕归林纸箱厂
招聘岗位: 1、全自动模切机师傅(河北机器,飞达) 岗位要求:模切瓦楞纸礼盒,E瓦,三层纸片,临时工到春节前7天 机器型号:1080 薪资待遇:380/天,周休2天,11000-13000 2、手动模切机师傅 岗位要求:模切瓦楞纸礼盒,E瓦,三层纸片,临时工到春节前7天 每天5000片 机器型号:1300的老虎机(啤机) 薪资待遇:40-50/小时,包吃包住,单人间,7000-8000 公司地址:杭州临安 联系方式:18072906038
★安徽鲁氏传媒有限公司 招聘:打钉师傅(最好夫妻) 岗位要求:手动、半自动都会 机器型号:川丰半自动 薪资待遇:计件工资 地址:安徽宁国南山开发区 电话:13966164888鲁
★壹隆泰包装 招聘岗位:运营短视频 联系人:李小姐 联系电话14739719469 地址:广州市花都区花山镇花城 ★招聘: 1、印刷机长:2名熟悉东方机伟鹏12小时计件综合待遇9000以上。 2、手模机长:2名,计件制多劳多得。 3、后道模切管理:1名,能熟练操作后道各种机器特别是模切自动和手动并能指导员工维护保养,待遇面议。 地址:江苏常州天宁区郑陆镇, 联系电话:姚经理18861261285/罗先生19205231048
★临沂文越包装有限公司
招聘: 1、联动线水印印刷师傅 8500 - 11000 元/月 2、糊盒机长 7500 - 9500 元/月 3、高速裱机长 7500 - 9500 元/月 4、模切机长 7500 - 9500 元/月 公司地址:山东省临沂市山东省临沂市平邑县地方镇后西固村东50米工业园16号 企业电话: 15864840588
★顺东(中山)智能包装科技有限公司 招聘:仓库主管1名 任职要求:5年及以上仓库管理经验,同行业岗位3年以上经验,高中及以上学历,合适男性,熟悉仓库管理,6S管理,必须熟悉纸箱产品,无同行经验勿扰! 工作内容:主要负责纸箱/纸板成品仓和辅料仓的管理,确保账物卡一致,遵循先进先出原则,控制安全库存,确保发货准确,推行6S,做好仓库现场管理,维持贮存适宜环境,仓库月度盘点,及时清理呆滞物料,负责车辆运输安排。负责制定和修订仓库收发存作业程序及管理制度,完善仓库管理的各项流程和标准。 工资待遇:月休2天,综合薪资8-10K,提供吃住,购买社保。 工作地址:中山市民众镇接源村人民路193号协众产业园9栋5-11卡顺东包装 联系人:黎小姐;电话:18924999216 ★广州市永辉纸业有限公司
招聘岗位: 高速印刷联动线机长1名 海德堡机长1名 自动啤机长1名 自动裱胶机长1名 自动覆膜机长1名 手动打钉师傅1名 普工5名 质量主管1名 工资面议,26天制,部分岗位两班倒,15天轮换一次,早班8:00—20:00,晚班20:00—4:00 包吃住,入职买社保五险 联系人:人事部 刘先生 联系电话:18122037772 公司地址:广州市增城区石滩镇三江江龙大道北109号 ★浙江一鸣包装印刷有限公司
招聘:纸板线生产线糊机机长 公司地址:浙江省杭州市富阳区里山镇江滨路10号(导航直达) 联系人:俞女士 企业电话: 13858193172
★桐乡市石隆包装材料有限公司
招聘岗位:印刷师傅2人 联系人:李女士,15067387922 联系电话:陈女士15757342811 公司地址:浙江省桐乡市崇福镇中山东路211号 ★中泰包装(江阴)有限公司
招聘:维修部(机修) 10000 - 15000 元/月 要求对纸板机械BHS维修的熟悉!机电一体化熟悉优先! 公司地址:江苏省无锡市江阴市顾山镇北国北桐路86号 联系人:李生 企业电话: 13702208746、15722521988 ★雄泰纸箱厂
招聘:分纸工 6200 - 6500 元/月 公司地址:广州番禺大龙街茶东村东兴工业区东兴路28号 企业电话: 13501476169 ★玖龙智能包装(镇江)有限公司
招聘岗位:水印机长、模切机长、全自动钉箱机长、学徒 岗位要求:能够独立操作设备及维护保养 机器型号:科盛隆高速水印机、旭恒模切机、佳捷钉糊机 薪资待遇:8000-12000 公司地址:江苏省镇江市镇江新区姚桥镇 联系方式:18719774413
★

★祥恒(杭州)包装有限公司
招聘: 一、印刷机机长 2人,薪资:8500-12000元/月 二、双片钉机机长 2人,薪资:7000-12000元/月 三、半自动钉机机长 2人,薪资:7000-12000元/月 四、耀科模切机长 2人,薪资:7000-12000元/月 五、普工 10人 要求: 1.适应两班倒,计件工资,多劳多得; 2.残疾人(具体聊),有劳动能力,参与两班倒和计件,保底4K以上。 六、学徒工 5人 1.适应两班倒,培训后可独立操作机台者,转为机长,薪资1W以上 公司地址:浙江省杭州市临平区东湖街道天荷路54号(近9号地铁线荷禹路地铁口1公里) 联系方式:柯先生13738024775 ★江苏海富包装科技有限公司 招聘:中控刀头,长白班,月休四天,薪资待遇9000-10000,要求有BHS2.8机台操作经验 工作地:盐城响水 联系电话15062393226
★
 ★
 ★宁波海日纸业包装有限公司
招聘:品质主管 9000 - 15000 元/月 企业质量的“守门人”与“赋能者”,既懂包装材料特性与生产工艺,又能搭建全链条质量管控体系,以专业力保障产品安全合规,以洞察力推动质量持续升级,为企业品牌口碑与市场竞争力筑牢根基 公司地址:浙江省宁波市浙江省宁波市奉化区莼湖滨海新区滨沙路299号 l 联系人:徐小姐 企业电话: 18357402069
★惠州市环兴包装制品有限公司
招聘:一、珍珠棉立切机机长 负责珍珠棉立切机的操作与维护,确保生产过程中的质量控制和效率 工作经验:具备1-3年以上相关工作经验,能看懂图纸,对材料有一点的把控能力 技能要求;熟练操作珍珠棉立切机,熟悉冲床、胶机等设备优先。 二、钉机机长 一年以上操作钉机经验身体健康,能吃苦耐劳,能适应白、夜班两班倒制 三、啤机机长 岗位职责: 1 根据生产计划分配的工作任务,按顺序保质保量完成工作任务; 2 能够看懂生产图纸,参照图纸检查产品规格尺寸等,具有良好品质意识; 3 根据生产经营计划,合理调度、保质保量地完成生产任务,确保安全生产; 4 负责啤机机器设备的日常管理工作及设备点检和所控区域消防安全管理工作 5 根据生产计划分配的工作任务,按顺序保质保量完成工作任务; 工资待遇:计件,多劳多得,公司货源充足,月收入7000----10000元/月,上不封顶。 四、印刷机机长 8000 - 15000 元/月 能独立操作四色自动全程吸附机印刷机二年以上操作自动印刷机经验。(有东方机,科盛隆工作经验优先)身体健康,能吃苦耐劳,能适应白、夜班两班倒制。 五、数码切割操作员 会操作电脑,最好了解CAD,需要熟悉数码切割机的操作 公司地址:惠州市大亚湾石化大道西20号 联系人:韩经理 企业电话: 13751113798
★宝艺新材料股份有限公司 招聘:高宝胶印机长(1640)、抱车工、2.8米BHS中控机长、纸箱主管、2.2米BHS 班长、水印机长、胶印副手、2.8米 BHS 坑机机长、2.8米抱车司机、电商营运 公司地址:江苏省宜兴市环科院茶泉路 联系人:张先生 企业电话: 13771371370 ★广东富至包装科技有限公司
招聘:手动啤机长、半自动啤机长、柔印机机长、软件开发工程师、质检员、业务总监、品质班长、生产厂长、生产普工、钉机师傅、粘合普工、自动啤机机长、质检班长 公司地址:广东省佛山市佛山市三水区西南街道一环西高新产业园“富至包装” 联系人:邓小姐 企业电话: 0757-87571290
★江苏南通海安亿丰包装材料有限公司招聘: 1、熟练抱车工 (薪资9500-10500) 2、机电工 一名,要求懂BHS电控,工资电话沟通 包吃住,空调卫生间热水洗澡宿舍 地址:江苏省南通市海安市安海路59号 电话:揭先生 15850070987
★成都鸿洋包装有限公司 1.生产线刀头 综合薪资:9000+ 2.坑机机长 综合薪资:8000+ 包吃包住+社保 3.跟线抱车师傅 综合薪资:8000+ 联系人:王女士 联系电话:13550339767 公司地址:成都市温江区 ★宁夏雄航环保包装科技有限公司因生产发展需要,公司现招聘:
1、抱车司机1名,汉民,男性,年龄28——48之间,跟线熟手,月休两天,包吃住,薪资9000--11000元。 2、纸板线单面机、双面机机长各2名,汉民,男性,年龄45岁以内。同行业熟手,工资9000——12000,月休2天,包吃住! 3、纸箱销售业务员2名,薪资5000-8000,提成另算! 福利待遇: 1.公司免费提供住宿(2人间、4人间、夫妻间)、免费工作餐(汉餐)。 2.节日福利、生日福利,缴纳社会保险。 联系电话:何女士19529286559(微信同号) 地址:宁夏青铜峡市嘉宝工业园区亲水路183号 ★
★广州鸿鹤包装材料厂
招聘岗位: 1、打钉师傅一位,要求会半自动手工粘胶 2、纸箱厂普工,要求有纸箱厂普工工作经验 3、半自动手工粘胶 联系人:王先生 联系电话:18816808579 地址:广州市白云区草庄路198号第一栋 ★长兴华川包装有限公司
招聘岗位:生产主管,水印机,订箱,熟练普工,开老虎机师傅。 联系人: 黄书华 联系电话:18268013977 公司地址:浙江省湖州市长兴县泗安镇杨湾村99号
★湖北新创纸业有限公司 招聘岗位: 1:刀头机长1名:48岁以下,薪资8500-10000元/月,长白班,月休2-4天,交社保,包吃住,生日福利,年终奖,年底补助来回车票 地址:公安县青吉工业园友谊东路18号 联系人:方女士13207297826
★广州市万发包装制品有限公司 招聘:普工,打包 地址:广州市白云区江高镇长岗村长太路6号 电话:13825015570
★本公司在惠州沥林镇,跟东莞谢岗镇交界,招纸箱业务经理,业务员数名,纸箱业务外跟单1名,纸箱后段组长一名,品质组长一名,品质QC2名,驻厂跟线2名,送货员2名,4米2,7米6,9米6送货车辆各一辆(自带车,自装卸交货签单)纸板线贴标签一名,联系电话13392004188黄生
★浙江双金麟包装 招聘岗位: 1、统计文员: 岗位要求:女(20-38周岁左右)熟悉仓库进出货操作流程,数据的统计、部门主管交办的其它事宜,有包装行业相关工作经历者优先考虑;13839760638刘主管 2、普工 岗位要求:男/女不限(20-50周岁左右),踏实干活、易上手、不会可学,。13870963089罗经理 3、分纸工: 岗位要求:男/女不限(20-50周岁)有经验者优先,也可接受新手13063486228杨经理 4、业务员 岗位要求:吃苦耐劳,有较强的工作责任心,完成产品销售任务,提升产品在区域内的占比 5、印刷机长 岗位要求:能独立操作机器,维修保养机器,对生产线的效率,废品率负责13870963089罗经理
★佛山市美盈森绿谷科技有限公司 招聘: 1、业务经理(熟悉水印纸箱) 2、PMC主管(熟悉水印纸箱) 3、保安员 4、设备主管(熟悉水印纸箱) 5、版房师傅(审稿,制版) 2??薪资福利:单人/双人公寓/三人间宿舍、伙食好、年假、五险一金、高温补贴、夜班补贴、水电补贴、外宿补贴节日福利等具体可电话详谈 3??工作地址:佛山市高明区明城镇城喜路127号 4??电话:18138366737(微信同号)
★嘉得隆彩印有限公司 招聘岗位: 1、双面机机长 2、坑机机长 岗位要求:20岁一45岁 机器型号:干部佳鹏 薪资待遇:9000一11000元 3、抱车 薪资待遇:9000一11000元 4、副手 薪资待遇:7500-8500元 5、分纸组长 薪资待遇:8000-9000元 公司地址:苏州市吴中区上新西路42号嘉得隆彩印有限公司 应聘生产部联系:杨主管13732645839 应聘抱车联系:靳主管15150164123
★招嘉亿机长(炒更临时工) 要求年龄25-50岁左右,有两年以上嘉亿粘机或者钉机开机经验 上班时间两班倒,薪资电话详谈。 电联时间8点-12点、下午2点-6点,联系电话:18029211703 地址:佛山市南海区西樵镇山根 ★佛山市御腾环保科技有限公司
招聘:一、原辅仓库主管 8000 - 10000 元/月 岗位职责: 1、熟练驾驶抱车,熟悉ERP系统及办公软件。 2、同等岗位任职三年或以上 二、机电工 8500 - 10000 元/月 岗位职责: 持有效电工作业许可证,有纸板线设备维护多年工作经验,熟悉电路、电气自动化、变频器等电器故障排除维护,能够根据设备情况协助设备主管制定日常设备维护保养计划并监督执行情况,有良好的职业道德。 公司地址:广东省佛山市高明区明城镇明七路 联系人:陈总 企业电话: 13556673977 ★鑫天成包装
诚聘 :纸箱部跟单员一名 有纸箱跟单工作经验 包吃包住 26天 买社保 地址:惠州市博罗县罗阳街道 电话:13684951174孙生 ★
 ★广东高顺包装印刷有限公司
招聘岗位: 一、粘钉机长 三年以上纸箱厂经验,会开嘉亿粘钉一体机,堂诚粘钉一体机,鑫晨顺双片机 电话:梁小姐 18029211703 二、仓库主管招聘要求: 1.5年以上纸箱厂仓储管理经验; 2.熟悉物控、仓储运作;熟悉印刷原材料、辅助材料性能: 3.具有较强的数据分析处理能力及协调沟通能力: 4.熟悉办公软件操作,会叉、抱车驾驶操作优先,薪资待遇面谈 三、品质经理: 1、负责制定公司年度质量工作计划,并组织实施; 2、负责公司质量管理体系的有效运行和维护,落实纠正预防和持续改进措施; 3、负责指导各部门建立质量管理规程(流程、职责、绩效指标、操作规程等),并监督执行; 4、负责组织质量管理体系及质量控制方面的培训; 5、负责实施质量的监督、审核和责任裁定及质量处罚的工作; 6、负责组织产品开发、生产中的异常问题的分析、改进活动。 以上岗位薪资待遇电联 (电联时间8:00-12:0013:30-18:00) 公司福利:包吃包住、社保、带薪假、全勤奖、绩效奖、节日礼品、员工生日福利、年终奖、过年返厂补贴等。 电话:86865190/18029211703 地址:广东省佛山市南海区西樵 ★重庆一鸣包装有限公司
招聘岗位:水墨印刷机师傅 岗位要求:熟练 机器型号:河北高速机 薪资待遇:保底+计件 公司地址:重庆市铜梁区 联系方式:15923066783 ★霸州市中凯纸制品有限公司
招聘: 纸板部 1、刀头 2名 薪资:9000-12000元 2、副手 2名 薪资:7000-9000元 3、坑机长 3名 薪资:9000-12000元 4、糊机长 2名 薪资:9000-12000元 5、生产厂长 1名 薪资:12000-15000元 6、抱车 3名 薪资:8000-10000元 以上岗位包吃住 联系方式:张总 13183996666 刘总 13613168200 纸箱部 1、生产主管 1名 薪资:10000-12000元 2、联动线机长 2名 薪资:7000-10000元 3、水墨印刷机长 2名 薪资:7000-9000元 4、粘箱机长 2名 薪资:6000-8000元 5、跟单员 2名 薪资:4000-6000元 6、库管 2名 薪资:4000-6000元 以上岗位包吃住 联系方式:黄总 13931622311 刘总 13613168200 公司地址:河北省廊坊市霸州市 ★江西飞鸿包装有限公司
招聘岗位: 一、纸板线刀头 岗位要求:有相关岗位经验,服从管理 机器型号:协扬2.5米五层高速智能瓦楞纸板 薪资待遇:8000-12000 二、纸板线学徒 岗位要求:有相关岗位经验优先,服从管理 机器型号:协扬2.5米五层高速智能瓦楞纸板 薪资待遇:4000-6000 公司地址:江西万载工业园 联系方式:13576516373
★佛山市广印纸品有限公司 招聘岗位:
1.二层见坑坑机副手 岗位要求:三年以上工作经验,40以下 工资待遇:保底7000+绩效 有无夜班:无 吃住简述:包吃住 2.生产主管 要求:两层瓦楞纸管理经验5年以上,懂机器操作和机器维修 待遇:基本薪资+社保+绩效+奖金;试用期9000,转正后12000+ 3.单瓦线刀头 要求:二层瓦楞纸刀头经验3年以上, 薪资:计件制,在职员工到手都8000-11000 免费提供中餐和晚餐,免费提供住宿,宿舍有空调,有热水;货源充足,粮期准,长白班,计件制多劳多得 4.打包工 要求:瓦线干部经验1年以上 薪资:计件制,试用期5000,转正后5500+ 免费提供中餐和晚餐,免费提供住宿,宿舍有空调,有热水;货源充足,粮期准,长白班 免费提供中餐和晚餐,免费提供住宿,宿舍有空调,有热水;货源充足,粮期准,长白班 地址:佛山?南海 电话:13926090880石经理
★合众创亚(广州)包装有限公司工厂直招 1、1.8米协旭中速机 坑机操作1名– 工作地点在广州市海珠区 2、上海协旭-自动模切(平压平)机机长 1名-工作地点在广州市海珠区 3、印刷机长、印刷副手都有招聘 – 工作地点在广州市番禺区 4、生产普工 多名 5、生产QC-工作地点在广州市海珠区 薪资:可电话详聊,也可直接到厂面议(能力越强,收入越高) 任职条件:18-48周岁,能吃苦耐劳,至少2年以上水墨纸箱同行业机台的操作工作经验优先,能接受两班倒12小时工作制,半个月倒班一次。 薪酬:底薪+加班费+绩效奖金+福利补贴等(能力越强,收入越高); 福利:五险一金、提供免费工作餐、不提供住宿!免费健康体检、带薪年假、高温补贴等等。 海珠工厂地址:广东省广州市海珠区仑头路仑头工业区2号 番禺工厂地址:广州市番禺区钟村镇谢村万宝工业区 联系方式:谭小姐020-34088208/19124384793
★广州高盛包装有限公司 招聘: 1、粘打一体机师傅 薪资:6800 - 7500 元/月 2、普工 2名 薪资:4500-5000元/月 以上岗位薪资面议 地址:广州市从化区 电话:13710084846吴小姐
★广东省汕头纸箱厂 招聘岗位:开槽/全能师傅 服从管理,责任心强,其他岗位均会优先 联系人:黄生 联系电话:13556356466 地址:广东省汕头市潮南区两英镇 ★广东兴艺数字印刷股份有限公司
急招: 1、台一四色水印机长一名,工资8-10K 2、水印主管一名,要求有5年以上3台印刷机规模的水印厂管理经验,工资10-13K 3、水印设计员一名:熟练操作CDR、PS等设计软件,懂水印纸箱的基本工艺,工资6-10K 4、纸箱设计一名,工资6-9K 包吃住,新三板上市公司,粮期准,待遇佳,包吃住,公司福利多多,有带薪年休假,工龄奖,节假日福利,生日福利等 地址:广东省江门市蓬江区 联系人:黄小姐,13392088250
★广州宏腾包装制品有限公司招聘: 1、跟单文员/助理 跟进订单进度,回复客人疑问,制作表格,包吃包住,不限经验,要求已婚,接受加班 2、信川模切机(1450、1620) 要求:熟练操作信川:1450前缘送纸、1620下吸飞达送纸全清废设备,有2年以上坑盒、纸箱(瓦楞纸箱、纸盒)工作经验 3、厂长/生产主管 能够提供计件方案,管理人员,80后 主要设备有:高速水墨印刷机,数码打印机,信川模切机,裱纸机,开槽手钉,手工组,自动粘箱,自动粘钉等 4、机动岗位工种 主要会水墨印刷机,还有其他的机器,不要求全会,能接受加班,40岁以下 5、开槽机长(会手钉) 40岁以下,男性,吃苦耐劳,接受加班 6、普工/仓库员 吃苦耐劳,服从管理,45岁以下,普工仓库员都可以 待遇面议,均包吃住,28天 7、刀模图绘制专员 岗位职责:负责各类纸箱、彩盒等包装产品的刀模图绘制 对接客户及生产部门,理解盒型设计意图,根据产品尺寸、材质特性优化刀模绘图方案 配合生产环节解决刀模制作、裁切过程中的技术问题 任职要求:男女不限,年龄 20-45 岁,精通各类纸箱盒型绘图 熟练使用 CAD、ArtiosCAD 等专业绘图软件,能独立完成刀模图的绘制 沟通协调能力良好,能清晰理解客户需求和生产标准 岗位福利:5-7K,强能力者面议,包吃两餐,300房补,工龄奖,年底双薪,节日福利 工作时间:8:30-17:30(午休 90分钟),能接受加班 公司地址:广州黄埔 联系人:陆先生 企业电话: 18206674545 ★枣庄铭佳包装有限公司
招聘岗位:四色高速水印印刷机长 联系电话:周经理 13906377678 地址:山东省枣庄峄城科达中路
★温州市百展包装装潢有限公司 招聘:一、跟线抱车工 8000 - 8500 元/月 2.5米协旭七层线,长白班,月薪8500元+超产奖,包住,提供免费工作餐,工资准时,买五险,享受国家法定节假日。要求:必须有资质操作证,有三年以上跟线工作经验,能吃苦耐劳 二、原纸仓抱车工 【工作内容】: 1. 负责对公司采购的原材料(原纸、淀粉)进行装卸; 2. 负责对新进原纸按不同的纸类及门幅分类的库位(区域)进行有序堆放; 3.负责废纸包、纸芯管的堆码、装车; 4. 负责原纸仓的进出库系统操作、每月盘点,原纸库存量异常的及时上报,以及原纸仓的日常卫生、安全的管理工作;5.协助跟线抱车工,将原纸仓外堆放的原纸抱至生产线机台,跟线抱车工请假时,帮忙顶岗; 6. 物流部发金龙鱼、五丰纸箱时,协助装车;7. 领导指定其他临时性或阶段性的工作。? 【薪资待遇】: 1. 薪资7000元/月,每月底发上一个月工资。 2. 买五险,提供免费工作餐; 3. 上班时间与纸板生产线同步(长白班),享受法定节假日带薪假(春节假期太长除外)。 【具体要求】: 1. 男性,持有岗位相适应的资质证书,有丰富工作经验,有较强的安全意识和防护技能; 2.吃苦耐劳,服从管理,反应敏捷,行动迅速。 公司地址:浙江省温州市乐清市七里港镇第一工业区 联系人:邹先生/朱总 企业电话: 邹先生13698064268/朱总18158306555 ★义乌铭悦纸箱厂
招聘:高速糊盒机机长 7000 - 7500 元/月 公司地址:浙江金华 联系人:黄经理 企业电话: 13362932722 ★广州市期伟纸业有限公司
招聘岗位:分纸师傅、车间半自动钉机打钉工、普工、印刷全能师傅 联系人:莫小姐 联系电话:18594924719 公司地址:钟村街谢村第二工业一街8号(谢村地铁站C出口直行到底左转直行约15米) ★潮州市潮安区乌洋纸品有限公司
招聘:糊机长、生产计划员、坑机机长、PMC生产计划员、刀头 公司地址:潮州市潮安区浮洋镇乌洋村环乡路口乌洋纸品厂 联系人:吴经理 企业电话: 15814940519 ★诸城盛邦节能环保科技有限公司
招聘:糊盒机长、水印机长、抱车工、模切机长 、手动打钉机长、普工、坑机长、糊机长、刀头机长、计划接单、排单员 公司地址:山东省诸城市相州镇昊宇路1号 联系人:王先生 企业电话: 15315269077
★

★安徽省淮北市思朗包装印刷有限公司 招聘:模切机机长、裱纸机长(学徒)、覆膜机长(学徒)、糊箱机、罗兰700印刷机长、粘合打钉工 公司地址:安徽省淮北市相山区栖凤路28号 联系人:梁女士 企业电话: 15956161133 ★

★广西美高实业有限公司
本厂急招一名印刷师傅,需要有多年印刷经验,能开河北四色(带圆模带开槽) 工资待遇包食宿8000元一10000元左右,广西贵港附近的人优先(试工可以在东莞) 工作地址:广西贵港 联系方式:周先生 18688668228 ★宁波市和熙包装制品有限公司
因公司生产需要,现招聘以下人员: 一、生产部 1、生产线副手:2名,男,年龄18-35周岁,有良好的团队协作精神,能适应两班倒,包吃住,月休2天,工资:保底6000元/月+超产奖+车速奖计7500以上。 2、生产线学徒工:2名,男,年龄18-35周岁,有良好的团队协作精神,能适应两班倒,包吃住,月休2天,工资:保底5500元/月+超产奖+车速奖计7000以上。 3、普工:2名(男女不限)年龄18-55周岁,工资面议。 二、物流部 1、拉车工:1名,男,年龄18-50周岁,有良好的团队协作精神,能适应两班倒,包吃住,月休2天,工资:保底5000元/月+超产奖+车速奖计6500以上。 以上员工一经录用,员工福利待遇:包吃住、两天假期、工龄奖、满勤奖、节假日礼品、春节假期报销来回车费等。欢迎有意者加入我公司! 地址:浙江省宁波市龙山工业区龙镇大道98号 联系人:方先生 电话:19883033888、18958228068
★东莞市银洲环保包装有限公司 招聘:纸板线机长 工资待遇:计件提成+量化考评,超9000元/月。 岗位要求:①20-45岁,中专及以上学历; ②有2年以上纸板生产作业经验,熟悉设备、生产工艺及质量管控要点,执行力及配合意识强; ③有BHS、FOSBER作业经验优先; ④能吃苦耐劳,工作认真负责,适应两班倒。 公司地址:东莞市中堂镇潢涌村工业区 联系人:黎先生 企业电话: 18038330662 ★宁海厚德包装有限公司
招聘:1、粘箱/钉箱工 有工作责任心,能服从工作安排。计件工资,综合薪资6000-8000元+社保/月 2、模切/啤机师傅 有手动模切/压痕机操作经验,薪资待遇:7000元-10000元/月。具体请面谈。 有意者发简历至2858999560@qq.com 或致电13586666113徐女士 公司地址:浙江省宁海县科技园区竹泉路43号 ★廊坊中丘数码包装有限公司
招聘:数码印刷机长 熟练掌握数码印刷印刷机,会作图,吃苦耐劳 公司地址:河北省廊坊市廊坊安次区东沽港镇马家口村(距离胜芳高铁站3公里) 联系人:张经理 企业电话: 18632904555
★东莞市科信达智能包装科技有限公司 招聘:生产经理,pmC经理,纸箱印刷机长,跟单,半自动钉机、QC、设计、嘉亿钉糊一体机机长各一名、有相关工作经验 地址:广东省东莞市高埗镇保安围工业区中心东路15 有意者联系19872407968 ★宁波八方集团股份有限公司
招聘:水印机长、坑机机长、印刷机长、纸板/纸箱业务员、印刷机副手、高速水印机长、业务销售、全自动粘箱机长 公司地址:宁波市海曙区高桥镇新丰路1号八方集团 联系人:周女士 企业电话: 0574-87236767;0574-87236969 ★霸州兆星纸箱厂
招聘岗位:抱车司机,工资面议或者电话谈 公司地址:河北省霸州市 联系方式:18235799423
★杭州富阳 招聘:链条机师傅 月薪6500左右,月休4天,加班另算,工作餐一顿,管住 联系电话:15857125957 ★广东群利包装智能设备科技有限公司,是一家专业的智能纸箱包装制品生产企业。业务订单长期稳定,收入有保障。因业务发展需要,诚邀精英加盟共创伟业!
1、普工多名,男,20-45岁,计件 5-8k 2、品检2名,薪资 5500-6000,工作时间两班倒 3、水印印刷机长 2名,计件工资 8000-11000,工作时间两班倒 4、纸板刀头1名,熟悉 BDs 物流人员优先考虑 ,计件工资 9000-11000 5、啤机师傅 1名 6、粘箱机长 薪资(面议) 7、抱车司机1名 薪资 8000-10000 8、业务多名(底薪加提成),纸箱行业者优先考虑。 9、仓储经理 1名 薪资(面议) 10、物流经理1名 薪资(面议) 11、工艺品质经理1名 需熟悉纸箱行业品质工艺人员 ,薪资(面议)12、机修 2名 薪资(面议) ▲福利待遇: 1、包吃三餐、高温补贴,夜班补贴,节假日福利 2、每月出粮准时,生产岗位月体2天(具体体假结合生产情况) 3、25 号以前入职当月内购买社保。 面试注意事项: 1.不要穿拖鞋、凉鞋、短裤、中裤。 2.面试时间:早上8点~11点,下午 2点~5点 工作地点:广东肇庆大旺高新区科技大街西7号 联系方式:向小姐(19925876028) ★1、粘钉机长 2名三年以上纸箱厂粘钉机长,会开嘉亿粘钉一体机,堂诚粘钉一体机,鑫晨顺双片机。 2、手钉机长1名三年以上纸箱厂手钉经验,能拉12个钉
以上岗位薪资待遇电联。(电联时间 8:00-12:0013:30-18:00) 公司福利:包吃包住、社保、带薪假、全勤奖、绩效奖、节日礼品、员工生日福利、年终奖、过年返厂补贴等。 电话:86865190/18029211703 地址:广东省佛山市南海区西樵 ★宁波杭湾包装有限公司
招聘岗位: 1、跟线抱车一名:有叉车证年龄45岁以下,熟悉物流线,月薪9500-11000 2、坑机机长一名:年龄45岁以下,月薪9000-10500
3、机修工(机电一体)一名,年龄45岁以下 包住宿,工作餐,独立单间,两班倒,半个月转班一次,夜班补贴1000元左右 联系电话:陈经理 18823719257 公司地址:宁波市余姚市泗门镇泗北工业区 ★【招聘】四川恒升包装有限责任公司
1、水印机长、刀头机长、生产线主管 2、电话:15183866111 3、地址:四川省广汉市新升大道15号
★肇庆尚高纸业有限公司 招聘:高速机印刷工、刀头 长白班早上8点~下午18点 公司地址:四会大沙镇富溪工业园 电话:王总 13302858222
★工厂直招 诚聘纸箱厂夹抱跟线叉车司机 1人 请注意:工作地点在海外(国外)印尼! 工作时间:08:00-20:00 薪资待遇:提供吃住(工厂全包),享有广州社保和住房公积金福利,除正常工资外还有额外5000元海外津贴,综合月薪税前工资12000-13000元不等。 假期与交通:每年可享受3次带薪休假,每次休假的国内外往返机票费用由公司承担。 有意向到海外工作的朋友可电话详聊! 面试地点:广州市海珠区仑头路仑头工业区2号 联系人:谭小姐 19124384793 ★钜丰智能科技有限公司
诚聘:机电工(8500-12000)须有电工证 诚聘:夜间装车工、发货员数名(5000-11000) 诚聘:跟线抱车(8500-11000)有夜班,须有叉车证 福利待遇:包吃住(宿舍两人一间),24小时热水、免费WiFi,生日福利 工作地址:浙江省青田县油竹街道彭括村徐岙工业区1号 联系方式:13676773751(非诚勿扰)
★招聘: 1、跟单文员/助理 跟进订单进度,回复客人疑问,制作表格,包吃包住,不限经验,要求已婚,接受加班 2、信川模切机(1450、1620) 要求:熟练操作信川:1450前缘送纸、1620下吸飞达送纸全清废设备,有2年以上坑盒、纸箱(瓦楞纸箱、纸盒)工作经验 3、厂长/生产主管 能够提供计件方案,管理人员,80后 主要设备有:高速水墨印刷机,数码打印机,信川模切机,裱纸机,开槽手钉,手工组,自动粘箱,自动粘钉等 4、机动岗位工种 主要会水墨印刷机,还有其他的机器,不要求全会,能接受加班,40岁以下 5、开槽机长(会手钉) 40岁以下,男性,吃苦耐劳,接受加班 6、普工/仓库员 吃苦耐劳,服从管理,45岁以下,普工仓库员都可以 待遇面议,均包吃住,28天 公司地址:广州黄埔 联系人:陆先生 企业电话: 18206674545
★东莞市启丰包装材料有限公司
招聘:开槽师傅,自动啤机长,纸板刀头师傅,纸板线副手 包吃住,薪资面议 地址:塘厦石鼓 电话:刘小姐15999779545 ★因公司发展需要招聘以下岗位:
1、印刷机长1名,熟悉科盛隆新辛机 2、糊机机长1名:熟悉富利2.5米糊机 3、手动打钉机长1名;熟悉纸箱手动打钉 4、纸箱成品仓管1名,能适应长期加班,28天制 以上岗位入职购买社保,包吃住,欢迎加微信联系或推荐朋友! 地址:中山市小榄镇盛丰联宝北路3号 联系人: 18948851037(微信同号) ★诚聘
1、四色自动机师傅一名 2、手动打钉机师傅一名 3、品质主管一名 公司地址:惠州市博罗县罗阳街道 电话:荣主管 18766818738
★昆山美泰纸业有限公司 招聘:1、副总经理 【工作内容】 - 负责公司整体战略规划与业务发展,推动企业持续稳定增长; - 协调各部门工作,提升组织运营效率与团队协作能力; - 参与重大决策,协助总经理制定并执行公司经营目标; - 拓展外部资源与合作渠道,提升企业市场影响力。 【任职要求】 - 具备良好的商业敏感度和管理能力,有较强的战略思维; - 有丰富的企业管理经验,具备全局观和执行力; - 沟通协调能力强,能够带领团队完成公司目标; - 对行业有深入了解,具备一定的行业资源和人脉 2、成品仓物流主管 【工作内容】 - 负责成品仓库的日常运营管理,确保货物存储、出入库流程高效有序; - 协调物流运输安排,优化配送路线,提升发货效率; - 监督仓库人员工作,制定并执行仓储管理规范; 【任职要求】 - 具备良好的沟通协调能力和责任心; - 熟悉仓库管理流程及物流运作模式,有相关经验者优先; - 具备基本的数据分析能力,能熟练使用办公软件; - 工作认真细致,能够适应一定的工作压力,有团队合作精神 3、承包车司机 【招聘要求】年龄不限,持货运从业资格证及相关证件;熟悉周边路线,服从调度;责任心强,按客户要求准时、完好送达产品 4、机长 有同行业相工作经验,对机台机器设备有一定的熟悉,适应两班倒工作;熟悉2200富利线、2500协旭线操作人员优先;综合薪资:9000-12000元 联系电话:18013582765 公司地址:江苏省昆山市淀山湖镇民和路17号 联系人:许女士 企业电话: 0512-36905524 ★【模切、打钉机机长招聘】
1、模切机长
10000+计件 至少有两年以上模切机经验 2、打钉机机长 8000+计件 至少有两年以上手动钉车经验 包吃包住,缴纳五险 工作地点:宁波市前湾新区 联系人:李经理 15000810406(微信同号)
★广东济丰包装 招聘:跟单员 5000 - 7000 元/月 任职资格: 1.工作经验:有客服,销售两年及以上相关经验。 2.技能要求:熟练使用计算机办公软件。 3.其它要求:认真负责、勤劳,能承一定的工作压力,有良好的团队合作意识;具有较强的表达、协调、沟通能力和清晰的逻辑思维。 福利待遇: 1.提供五险一金。 2.提供专业技能培训,工作更顺畅。 3.根据当年公司运营情况及岗位,给予年终奖。 公司地址:广东省惠州市博罗县石湾镇 联系人:王小姐 企业电话: 13502206606
★福建合信包装有限公司诚聘: 1、班长:1名(9000-15000) 2、横切机长:1名(8000-11000) 3、副手:5名(6500-8500) 4、普工:5名(6000-7500) 5、送货员:10名(6500-8500) 6、成品出入库员:2名(6000-8000) 7、业务员:2名(10000-50000) 8、分纸机长:1名(6000-8000) 9、机修:1名(8000-10000) 如有资源烦请介绍。 联系人:小郑 18960171909 小张18959658909 地址:漳州市长泰经济开发区蔡坑200号
★福清市方力包装有限公司 招聘:福建福州区域营销总监 10年以上二级厂纸板纸箱销售及团队管理经验,有客户资源,依能力及业绩薪资可面谈上不封顶。 联系人:陈小姐 13950337231
★德清华源包装有限公司诚邀: 1、流水线机长3名
工资待遇:9000底薪+绩效+全勤奖+年终奖 岗位要求:20–40周岁,在纸板线做机长3年及以上(有京山线开机经验优先) 2.流水线学徒4名 工资待遇:6500元/月+绩效 岗位要求:20–35岁 男 工作认真有责任心。 3.高速印刷机长1名,男女不限,要求会熟练操作 东方高速印刷机,有责任心,身体健康,能吃苦耐劳,年龄在18周岁以上,45周岁以下。待遇9000--12000 计件。 公司提供食宿,有节日福利、生日福利、开门红包、路费补贴 工作地点:浙江省湖州市德清县禹越镇夏东村东王58号 联系电话: 15024401108 邱/18257252052 徐
★苏州荣广升包装 招聘:印刷师傅 7000 - 10000 元/月 从业经验丰富吃苦耐劳,能独立解决问题,团队精神 公司地址:江苏省苏州市太仓市沙溪镇周泾路588号 企业电话: 15962694135
★山鹰国际控股股份公司 招聘:叉车司机(湖北省)/印刷主管(广东佛山)(广东省)、高速水印机长(重庆)(重庆市)、坑机、刀头(重庆)(重庆市)、钉箱机长(常州)(江苏省)、水印机机长(四川成都)(四川省)、模切机长(四川成都)(四川省)、预印机长(广东佛山)(广东省)、科盛隆印刷机长(佛山高明)(广东省) 地址:上海杨浦区安浦路645号6楼山鹰总部大楼 电话:高经理 15901676812
★江苏海富包装科技有限公司 纸板、纸箱事业部诚聘:
1、刀头1名、坑机机长1名、糊机机长1名 福利待遇:长白班保底8500-11000,免费提供食宿;缴纳五险,月休4天(固定周日休) 岗位要求: ①20-40岁,初中以上学历; ②2年以上纸板厂同岗位经验,熟悉瓦楞纸板线机器结构,工作原理,性能参数设置及操作流程; ③具备BHS2.8米同岗位工作经验优先; 2、机电一体化设备维修工 1名 福利待遇:长白班9000-12000,免费提供食宿;缴纳五险,月休4天(固定周日休) 岗位要求: ①20-40岁,中专及以上学历;持有电工证、焊工证; ②3年以上纸板、纸箱行业经验,执行力及配合意识强;对纸板生产线设备、纸箱生产设备熟悉,懂诊断故障及维修,协同生产部门解决电气、机械问题,对技术改造及优化设备性能有一定的专业能力; ③责任心强、抗压能力强,适用两班倒; 3、仓库主管 福利待遇:8000-9000,免费提供食宿;缴纳五险,月休4天(固定周日休) ①年龄30-45岁,大专以上学历;具有叉车证; ②纸板厂同岗位3年以上工作经验,精通原纸特性,储存条件; ③仓库6S管理,合理利用规划空间;库存盘点与管控,严格执行仓库管理流程; 4、销售精英多名 福利待遇:底薪+提成,免费提供食宿;缴纳五险,月休4天(固定周日休) 岗位要求: ①有纸板纸箱两年以上销售经验,熟悉周边纸板纸箱市场及销售渠道; ②具备良好的沟通能力及销售技巧,有良好的市场开拓能力和维护能力; ③有稳定的客户资源优先,自备小车,客户区域辐射范围距公司220公里以内; 联系人:吴婷婷15062393226 工作区域:江苏省盐城市响水县
★安徽豪森合兴包装科技有限公司诚聘:
一、品质部经理1名; 工资待遇:10000元~12000/月,具体面谈或电话详聊。 岗位要求:有五年的以上纸板纸箱包装行业品质管理经验,具有很强的沟通协调能力和抗压能力,熟悉审厂验厂流程及iso9001质量体系、环境、健康等认证; 二、半自动打钉机长2名,岗位要求:男性,55岁以内,有3~5年的以家电纸箱、光伏围板纸箱半自动双片打钉机经验,服从管理安排,有吃苦耐劳的精神,薪资7500~9000元; 三、机修1名,岗位要求:男性,50岁以内,有5~10年的纸板纸箱包装行业设备维修经验,具有丰富的机械维修经验,会电焊气割,精通纸板线、印刷机及后道设备机械原理且技术过硬,服从管理安排,有吃苦耐劳的精神,薪资10000元~12000元; 四、全自动钉车机长1名,工资待遇:8500-10000元/月,男女不限,25-50岁,有3年以上全自动打钉粘箱机工作经验,会开佳捷2540全自动粘钉优先录用; 其他福利:入职提供单间宿舍,包中、晚餐; 工作地点:安徽芜湖市湾址区开发区东区榆林路298号 联系人:查先生13955390520(微信同号);周总15555331666 ★汕头市金中发纸业有限公司
公司介绍:立于2001年,总部位于广东省汕头市潮阳区,主要从事瓦楞纸板、纸箱等纸制品的生产业务。 招聘:开坑机技术人员开坑2名,开糊机2名,要求年龄30岁至45岁内,有多年经验或独立操作,机形2米2形上银机,工资面议。年底上银3米15在安装。 地点:总部位于广东省汕头市潮阳区 郑女士:1595555911(电话/微信同步)
★安庆环泰新材料有限公司 招聘:1、机长副手 工资待遇:6500元/月+绩效+全勤奖 2、生产线刀头 工资待遇:保底9000元/月+全勤100+绩效考核 3、原纸库主管 4、机电一体化 公司地址:安徽省安庆市安庆市怀宁县工业园创新路1号 联系人:于经理 企业电话: 15000611360 ★常熟特臣包装材料有限公司
招聘岗位:纸箱厂接单下单 印刷机师傅 模切机师傅 EPE冲床师傅 岗位要求:熟练工 机器型号:河北印刷机 手动模切机 手动冲床 薪资待遇:7000-10000 公司地址:苏州常熟 联系方式:19984868078
★广州寰宇包装有限公司 招聘: 1、粘打一体机师傅 2、高速印刷机副手 3、普工2名 以上岗位薪资面议,包吃住月休2天(半桶水勿扰)!!!! 地址:广州市从化区鳌头镇 电话:13710084846陈小姐
★尚云包装(泰国)有限公司招聘:
1、纸箱跟单员 1名 男女不限,有瓦楞纸箱开单、跟单、排产经验,熟悉办公软件和ERP开单模块操作 2、后道技术主管 男女不限,年龄25-45岁,有多年纸箱后道实操工作经验,精通啤、钉、糊及自动糊钉机的操作,能独立解决各种生产技术问题。 公司提供有竞争力的薪资福利,包签证、机票、食宿,每年带薪休假一次 公司地址:泰国曼谷 联系人:陶女士 企业电话: 13616126621 ★浙江中包派克包装有限公司
招聘:印刷机长 1名 薪资待遇面议 职位要求: 1、有五年以上机长经历,能熟练操作水印四色、五色机设备,有东方、台兴、亿锦达印刷机开机经验者优先。 2、25~45周岁,高中以上学历 3、无色盲色弱,身体健康,适应加班 4、服从管理,吃苦耐劳,有责任心,能带团队 地址:浙江省绍兴市越城区人民东路999号 电话:张先生 18989553681
★宁波市鄞州恒隆纸箱厂 招聘: 1、高速水墨印刷机机长 8000 - 12000 元/月 纸箱厂高速机机长,三年以上工作经验 2、版房 5000 - 8000 元/月 纸箱厂挂版版房管理人员,负责收发挂版,有经验者优先 3、钉粘一体机机长 6000 - 8000 元/月 熟悉掌握上海嘉亿2542钉粘一体机的操作和维护,保养 包吃住、交五险、年底奖金、法定节假日休息等各类福利待遇。 工作地址:宁波杭州湾滨海五路 联系人:陈女士 企业电话: 13355922014
★招聘:打钉1人,工资面议,包住,中餐晚餐各补7元,工作地址浙江温州联系方式:邹13353386157
★南宁君成包装有限公司
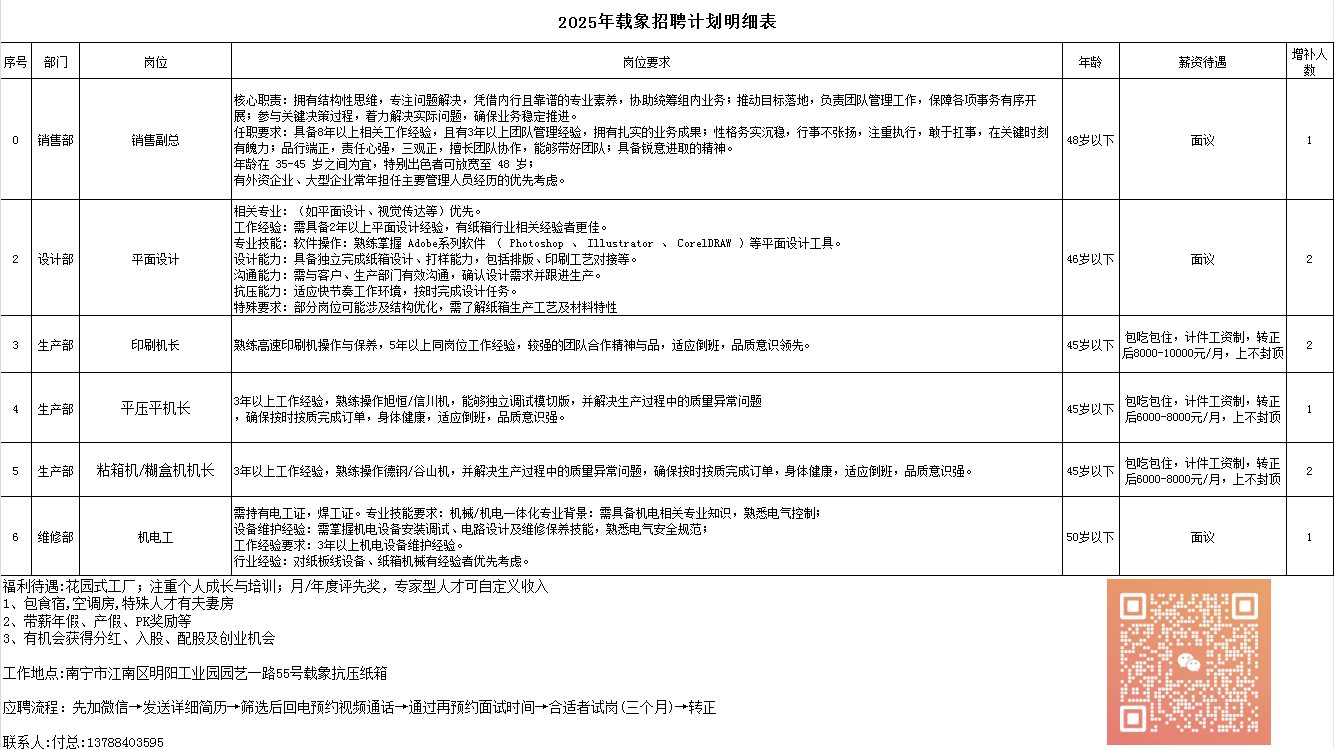
招聘:销售副总,平面设计2人,印刷机长2人,平压平机长,机电工 电话:付总13788403959 地址:南宁市江南区明阳工业园园艺一路55号载象抗压纸箱
★杭州纸箱厂
招聘:1、打钉机长 6000 - 8000 元/月 2、粘箱机长 6000 - 8000 元/月 3、高速印刷机长 8000 - 8500 元/月 公司地址:浙江省杭州市萧山区瓜沥镇 联系人:厂长 企业电话: 13456861220
★青岛锦禹霖包装材料有限公司
招聘:熟练印刷工,纸箱跟单各一名 待遇:包吃包住,薪资电议 地址:山东省青岛市黄岛区六汪镇胶河经济区柏丰路与瓦韩路交界处 联系人:张先生 联系电话:18561868868
★广州纸箱厂 招聘岗位:数码印刷(可带学徒)、客服、熟手跟单、粘胶机师傅、分纸开槽。 联系人:周生 联系电话:13979559818 公司地址:广州市白云区
★绍兴神工包装有限公司 招聘:瓦线机长 8000 - 10000 元/月 岗位描述:本公司为上市公司子公司,五层BHS瓦楞纸板生产线。本岗位负责坑机或糊机操作 要求:有瓦线操作经验,男性,已婚,年龄25-50岁,初中以上文化,身体健康,有团队合作精神,服从领导安排。 待遇:有夜餐补贴,交社保,免费住宿,免费工作餐,节日福利,生日福利,高温补贴,春节带薪假期,工资每月发放。 有意者直接电话联系 公司地址:浙江省绍兴市滨海新区沥海街道海天道 联系人:沈女士 企业电话: 13004631707 ★广州市白云区包装厂
招聘:分纸和开槽、粘胶机师傅、熟手跟单、客服、数码印刷(可带学徒) 公司地址:广州市白云区大朗大唐路二十社工业区 联系人:人事 企业电话: 18680261601
★江门市华基纸箱有限公司 招聘岗位:纸板线班组主管 联系电话 13827053280 公司地址:广东省江门市新会区三江镇 ★广东群利包装智能设备科技有限公司,是一家专业的智能纸箱包装制品生产企业。业务订单长期稳定,收入有保障。
因业务发展需要,诚邀精英加盟共创伟业! 1、普工多名,男,20-40岁,计件5-7k 2、品检2名,薪资5500-6000,工作时间两班倒 3、五金仓库文员 男性 1名 薪资(面议) 4、水印印刷机长2名,计件工资8000-11000,工作时间两班倒 5、纸板刀头1名,熟悉BDS物流人员优先考虑 ,计件工资9000-11000 6、啤机师傅1名 7、粘箱机长 薪资(面议) 8、抱车司机1名 薪资8000-10000 9、业务多名(底薪加提成),纸箱行业者优先考虑。 10、仓储主管1名 薪资(面议) 11、工艺品质经理1名 需熟悉纸箱行业品质工艺人员 ,薪资(面议) 12、机修2名 薪资(面议) ▲福利待遇: 1、包吃三餐、高温补贴,夜班补贴,节假日福利 2、每月出粮准时,生产岗位月休2天(具体休假结合生产情况) 3、25号以前入职当月内购买社保。 △面试注意事项: 1.不要穿拖鞋、凉鞋、短裤、中裤。 2.面试时间:早上8点~11点,下午2点~5点 ▲工作地点:广东肇庆大旺高新区科技大街西7号 ▲联系方式:向小姐(19925876028) ★无锡市东湖文化用品有限责任公司
招聘岗位: 1. 单面机机长:2-名 联系人:费先生 联系电话:13057103392 公司地址: 无锡市东港镇,东廊路652号(华东村委对面) ★潼阳纸箱包装有限公司
招聘岗位: 1.厂长1名(要求会开机 有管理经验 熟悉各个岗位制作流程以及纸箱制作)会排单会下单,薪资:11000-12000元/月 2.水印机长2名(主要开淘宝箱),薪资:9000-12000元/月 3.水印学徒2名,薪资:4000-5000。转正6000-8000元/月(35岁以下) 4.会计1名(有纸箱相关经验优先),薪资:4500-6000元/月,8小时制 5.库管2名主要负责发货入库统计(要求熟悉电脑办公软件)5000-6000元/月 要求:工作有积极性,有责任心,有上进心,无不良好,身体健康,能吃告耐劳者优先入选。每月准时发放工资。公司有免费的工作餐,虚遥远可安排住宿。(以上岗位11小时工作制) 电话:陈经理15161239440 地址:江苏宿迁市沭阳县童阳镇 (主要生产淘宝纸箱工业纸箱为主,有经验的优先)
★惠州市东志包装科技有限公司 招聘:品质主管及品质员【工作内容】 -负责制定并执行产品质量控制标准,确保产品符合客户及行业相关规范; - 监督生产过程中的质量管控,组织质量检查与问题分析,推动持续改进; -协调内部各部门及外部客户处理质量问题,提升整体产品质量水平; -编制质量报告,定期向管理层汇报质量状况及改进建议。 【任职要求】 -大专及以上学历,专业不限; - 5年以上包装厂品质管理工作经验,熟悉ISO900等质量管理体系; -具备较强的质量分析能力与沟通协调能力,能够独立处理质量问题。工资面议。 地址:广东省惠州市博罗县。 联系电话:徐先生13543327501微信同号。
★花都纸箱厂诚骋: 1、全自动模切机长1名, 2、B照司机1名, 3、跟车员1名, 以上岗位均包吃包住,薪资面谈, 联系方式14739719469(微信同号)
★山东联大包装有限公司
招聘岗位:印刷机长 机器型号:高速机,联动线 薪资待遇:电议 公司地址:山东临沂平邑 联系方式:18306501177
★招聘制版/设计师(常德仁和盛五金包装制品有限公司) 要求:熟悉操作PS、CDR、AI、ID等设计制作软件,熟悉包装印刷行业的文件处理。有三年以上相关领域工作经验,能绘制纸箱工艺示意图,包括展开图、压痕图、切割图等。 薪资:5000-8000(包食宿) 联系方式:孙女士19173677915微信同号 地址:湖南省津市市高技术开发区孟姜女大道31号 ★萍乡市宏伟纸品有限公司
招聘: 一、普工 (6名) (试用期三个月,工资3500-5500元/月,包食宿/三餐) 二、跟单员(1名)(试用期三个月,工资 3000-5000元/月,包食宿/三餐) 三、刀头(1名) (长白班,8000+,包食宿/三餐) 四、机长副手和学徒(3名)(长白班,3500-7000/月,包食宿/三餐) 五、贴标员(1名) (长白班,3500-5500元/月,包食宿/三餐) 六、机修(1名) (长白班,工资福利待遇面议,包食宿/三餐) 七、业务员(1名) (6000-30000上不封顶) 八、入库员1名(试用期三个月,工资3500-5500元/月,包食宿/三餐) 九、胶水师傅1名(薪资6000-7000元/月,要求同行经验5-10年以上) 地址:江西省萍乡市上栗县彭高镇 联系方式:黄女士/电话:19070863059(微信同号) ★宏大鑫杰(天津)纸制品有限公司
招聘:1、粘箱机长 5000 - 7000 元/月 2、印刷机副手 5000 - 6000 元/月 公司地址:天津武清区崔黄口周家务达川地毯院内 企业电话: 18210072524 ★襄阳成君印务有限公司
急聘:纸箱印刷师傅 要求:工作三到五年熟练工,待遇5000在7000元每月,买保险 公司地址:湖北省襄阳市区内 联系方式:曾总 13507289213
★福建泉州市佳凤民纸箱包装有限公司 招聘:司机 承运货车 自带4.2米、6.8米、7.8米、9.6米、厢式货车,自装自卸,货源充足,收入可观。15000-50000元 公司地址:泉州市惠安县紫山镇美仁工业区(离县城仅4仅公里)乘车路线 联系人:人事 企业电话: 15396473344
★江苏华胜包装有限公司
招聘:刀头机长 要求: 1、吃苦耐劳,身体健康,热爱学习,稳定性高; 2、3年以上相关工作经验,有协旭2.5米高速机同岗位工作经验优先,能胜任机长工作。 工资:8500-10000,长白班,两个月试用期,转正后缴纳五险,免费提供住宿、餐食 公司地址:江苏省徐州市江苏省徐州市贾汪区徐州工业区徐贾快速通道以南、屯青路以东 联系人:李女士 企业电话: 19941658799
★成都瑞和包装印务
招聘岗位:1、2.2米协合隆纸板线班长(高速线,设备设计速度350米),要求要熟练开抱车 2、坑机机长2名,要求技术熟练,具备一个人开机能力,上纸,熟练使用接纸机! 3、糊机机长一名,技术熟练,具备大局观,要求能够跑动,跑动! 4、抱车师傅一名,要求技术熟练! 联系方式:18628153319,待遇电话微信聊 公司地址:成都市蒲江寿安工业区
★数字化工厂产能提升! 诚招水印机长,全自动粘箱机长,坑机长 待遇优厚,看工作的可以电话?13362833031 13362833683 地点:浙江宁波
★汕头市柏瑞纸品包装厂有限公司 招聘: ?坑机机长 ?印刷机长 ?粘箱机长 ?业务员 ?普工(若干) ?五险、全勤奖、工龄奖、团建活动、包吃包住、节日福利等 ?地址:广东汕头 ?电话:人力资源部 袁小姐 0754-82537900
★江苏泰合纸箱厂 招聘:销售、印前制版、全自动粘箱机长、印刷机长 待遇优 包吃住 交保险 年底奖 公司地址:江苏省如皋市东陈工业园区小康路26号 联系人:沈先生 企业电话: 18752845888 ★林丰源包装制品有限公司 招聘岗位:打钉师傅和普工 岗位要求:做事认真负责,打钉师傅要求45岁以下,普工50岁以下 机器型号: 薪资待遇:打钉师傅5200-6000 普工 3800-4500 公司地址:东莞市中堂镇南潢旧路53号 联系方式:18002863236
★浙江昀宇科技有限公司 招聘岗位: 1、水印机长:薪资8500-11000,新幸机优先, 主要负责机台生产,当天产量完成等,计件,上不封顶 2、模切机长、薪资:7000?10000,南台机优先 主要负责操作和维护全自动模切机,确保设备正常运行,协调和指导完成订单生产,确保质量符合客户要求,具体工作内容面谈; 3、数码机长、薪资:7000-9000 主要负责数码印刷机生产计划及生产任务,协调和指导完成订单生产,确保质量符合客户要求等,具体工作内容面谈; 4、分纸工/操作工、薪资6000-7500 根据订单尺寸分纸,确保分纸质量,具体工作内容面谈; 5、德钢糊钉机长:薪资6500-8500,具体工作内容面谈; 6、仓管员:薪资6000-8000,负责产品的出入库,具体工作面谈; 公司福利:每月10日发放薪资(节假日提前发放),提供2-3人间宿舍、缴纳五险、餐补、带薪年假、工龄奖、学历奖、各种节假日福利。 工作地址:浙江省宁波市奉化区方桥街道方浦路9号 联系电话: 王经理13216830308 张女士13291926327(同微信) 张主管13291926327 ★广西融石科创新材料科技有限公司招聘:
一、包装设计师 1名 6000 - 7000 元/月 任职要求 (1)学历与经验:大专及以上学历,3 年以上包装设计经验(优先中空板、塑料包装领域),有彩色包装设计或平面设计经验者优先,应届生若有包装设计 + 彩印相关实习经验也可投递; (2)技能要求:熟练使用 CAD、SolidWorks 等结构设计软件,掌握 PS、AI 等视觉设计软件(用于彩色效果图制作),了解中空板材料特性与彩色印刷工艺(如套印、烫金、UV 上光); (3)创新能力:具备结构设计与彩色视觉设计双重创新思维,能根据不同行业客户品牌调性(如食品的清新风格、电子的科技风格)设计差异化彩色包装方案; (4)沟通能力:能清晰理解客户对彩色效果的需求,与生产团队(尤其是彩印技术员)高效沟通色值、工艺要求,确保设计方案可落地。 薪资福利 (1)薪资:6000 元 / 月(固定)+ 设计奖金(按设计方案落地数量、客户满意度、彩色订单转化率核算,月度最高 1000 元); (2)福利:五险一金(入职即缴)、免费住宿(6-8 人间,带空调) 、食堂免费用餐(一日三餐,含周末) 、带薪年假(满 1 年 5 天)、节日福利、设计软件培训补贴(如 CAD 进阶、PS 色彩管理课程); (3)发展:可成长为设计团队负责人,主导核心客户的高端彩色定制化包装方案开发。 二、车间主任 1名 7000 - 9000 元/月 任职要求 (1)学历与经验:中专及以上学历,3 年以上塑料包装行业车间管理经验,熟悉中空板生产工序,有彩色印刷设备操作或管理经验者优先; (2)技能要求:能熟练操作中空板生产设备,了解彩印机常见故障排查与基础调色方法,掌握产品质量检验标准(如抗压测试、防水测试、彩印色差判定); (3)管理能力:具备 10 人以上团队管理经验,能合理排班、协调岗位分工(含彩印订单紧急调度),有 “降本增效” 案例(如降低边角料损耗率、减少彩印油墨浪费)者优先; (4)工作态度:细致负责,能驻车间现场办公,具备一定的应急处理能力(如设备小故障快速解决、彩印色差临时调整)。 薪资福利 (1)薪资:8000 元 / 月(固定)+ 绩效奖金(月度最高 2000 元,根据车间产能、不良率、安全达标情况、彩色订单合格率核算); (2)福利:五险一金(入职即缴)、免费住宿(2-4 人间,带空调) 、食堂免费用餐(一日三餐,含周末) 、节日福利; (3)发展:可晋升至生产厂长岗位,享受管理技能培训(如生产计划制定、彩印工序成本管控课程) 三、厂长9000 - 11000 元/月 岗位职责: 1、负责工厂生产部门的全面管理; 2、负责工厂的生产任务,生产排期、生产制造过程管控,生产成本管控,完成指定的生产任务目标与交付; 3、负责生产部门的团队管理与安全管控。 四、业务员 3000 - 10000 元/月 学历:高中及以上学历(有包装行业销售经验者可放宽至初中); 经验:1 年以上 To B 销售经验(优先有包装、建材、制造业销售经验者,无经验但愿意学习、抗压能力强者也可考虑); 工具:会使用微信、Excel(记录客户台账、统计销售数据),能简单操作 Word(编辑报价单、合同); 状态:可接受短途出差(如周边城市拜访客户),能适应中小企快节奏工作 五、厨师 4500 元/月 年龄 20-45 周岁,身体健康,持有效《健康证》;初中及以上学历,1 年以上餐饮后厨工作经验;无不良从业记录,能适应轮班及节假日工作;熟练掌握家常菜 / 指定菜系(广西口味、简单面食)的烹饪技法,能独立完成食材处理、调味、出锅全流程; 公司地址:南宁市隆安县那桐镇华侨管理区粤桂工业园区 企业电话:荣先生 18172333287 ★佛山市广印纸品有限公司 招聘岗位:
1.生产主管 要求:两层瓦楞纸管理经验5年以上,懂机器操作和机器维修 待遇:基本薪资+社保+绩效+奖金;试用期9000,转正后12000+ 2.中控员/全技员 要求:瓦线操作及质量管控经验5年以上。 待遇:基本薪资+社保+绩效+奖金;试用期8000,转正后10000+ 3.单瓦线刀头 要求:二层瓦楞纸刀头经验5年以上,熟练坑机刀头维修保养 薪资:计件制,在职员工到手都8000-11000 4.抱车 要求:持证上岗,抱车经验2年以上 薪资:效绩制;试用期7500,转正后8500+ 免费提供中餐和晚餐,免费提供住宿,宿舍有空调,有热水;货源充足,粮期准,长白班 地址:佛山?南海 电话:13926090880石经理
★成都众恒红润包装制品有限公司 招聘岗位: 水印机长 /裱瓦机长 联系人:廖岚 联系电话:廖生18108032238/罗总18323007728 地址:成都市彭州市丽春镇 ★浙江恒信业智能科技有限公司
招聘:1、沟底机长8000 - 9000 元/月 2、普工5000 - 6000 元/月 3、彩箱后道主管9000 - 10000 元/月 彩箱后道主管,擅长:裱纸机、全自动平压平、勾底机等后道设备 免费提供工作餐、免费住宿,五险,节假日福利 公司地址:浙江省金华市岭下镇崇德街528号 联系人:赵小姐 企业电话: 13626793988
★招聘岗位:跟线抱车1名,48岁以下,薪资底薪7700+300全勤+绩效考核,月休2-4天,交社保,包吃住,生日福利,年终奖 公司:湖北新创纸业有限公司 地址:公安县青吉工业园友谊东路18号 联系人:方女士13207297826
★芜湖瑞诚包装有限公司
招聘:高速机开槽机长1名 模切机1名 机长助手1名 电话:夏先生13515777121 地址:安徽省芜湖市芜湖市鸠江开发区方正路7号
★浙江爱宁包装有限公司 招聘岗位:开机学徒、纸板线机长、跟线抱车工。 联系人:项先生 联系电话:13588610885 公司地址:兰溪市经济开发区江南园区三建大道73号
★阿克苏纸箱厂因生产需要现招聘一名糊机机手,有开糊机五年以上经验,动作麻利,反应迅速,有责任心,能快速解决生产中的问题,勤快能干,有一定的抗压能力,工资:8000-10000(懒人勿扰)有意者电话联系13779839088
★成都胜迪包装有限公司 诚聘 岗位需求: 1.高速水印机机长及 (副手)男性,有三年以上工作经验。年龄25-45岁 吃苦耐劳有责任心,工资:6000-9000元/月。 地址:成都市新都区新繁镇。 电话:13709004907王经理。13540408142王主任 ★ 
|